Archived Newsletters
Email:
info@psq.co.za

Phone:
021 557 2491

Subscribe to our Newsletters

Newsletter

Precisely Wrong All the Time – The Real Story Behind the Bullwhip Effect
by Chad Smith
Supply Chain

Most folks that deal with material requirements planning (MRP) systems on a daily basis know that something is and has been VERY wrong for many years. But do we really understand what the real issue is and just how devastating the problem becomes for supply chain management in general?

First, let’s understand the devastating effect grappled with by most supply chains managers. It is called the “Bullwhip Effect.” The Bullwhip Effect is a systematic and bi-directional breakdown of both relevant information and relevant material flow. The word “relevant” is extremely important to understand. When information (or data) and materials are irrelevant we get wrong signals and do not have the right things at the right time.

Figure 1: The bullwhip effect
Figure 1

Figure 1 depicts the Bullwhip Effect in supply chains. Distortions of relevant information move from right to left while distortions to relevant materials move from left to right. These distortive “waves” tend to grow in amplitude as they progress as variability is transferred and amplified.

So what does relevant mean? To be relevant, both the information and materials must synchronize the assets of a business to what the market really wants; no more, no less. Having relevant information is certainly a pre-requisite to having the right materials. While massive amounts of data and materials ARE moving within companies and supply chains, the problem comes in the fact that the minority of that information and materials are actually relevant. Worse yet, it is almost impossible to clearly see what is relevant through the fog all of the conflicting and changing signals.

But with incredibly powerful and precise planning tools like MRP how is it that the bullwhip effect exists? If anything, we would expect to see these powerful systems beat it into submission – yet it has gotten worse as customer tolerance times have shrunk, products have become more complex and supply chains have extended across the globe.

What if you could trace the existence and growing magnitude of the Bullwhip Effect to one primary hard coded trait of MRP systems? What if the very thing that made MRP so promising and powerful is the single biggest culprit behind the bullwhip effect? What if the existence of this one thing meant MRP was producing plans:
  • With high degrees of known error
  • In a constant state of change
  • With a degree of latency
  • That may misrepresent the environment
  • That drive completely unrealistic schedules in any environment of even moderate complexity?
So, what is this one thing? It is the fact that MRP makes everything dependent. It connects parents to components through and across bills of material. A change or input anywhere ripples out across a bill of material and if there are shared components involved into those bills as well. But this dependency capability was the promise and power of MRP!  

In the 1960s and 70s this promise appeared due to the advent of computers which made automatic MRP calculation possible. MRP was a huge leap forward because for the first time what was required could be calculated based on what was already there compared with what was needed, with the net result time phased. The objective of MRP was to precisely time-phase the requirements and replenishments to dramatically reduce inventory from the previous order point approach where some of everything was kept around all the time. This ability to calculate dependent demand through a bill of material was a significant development. It was no longer necessary to forecast dependent demand nor to keep large piles of inventory — requirements and timing could be calculated based on the expected demand for the parent part. And everything was precisely netted to zero for both quantity and timing!  It sounded like a manufacturing dream scenario - zero inventory!

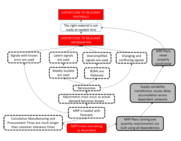
Figure 2 is logic tree that shows why this one attribute unavoidably leads directly to the Bullwhip Effect (distortions to relevant information and materials). The boxes at the tips of the arrows are effects of the boxes at the tail of the arrow.

Figure 2: The “core problem” behind the bullwhip
Figure 2

At the bottom of Figure 2 there is a rounded box with the words “MRP treats everything as dependent.”  There are two primary paths that lead from this box. The first path has to do with distortions to relevant information. That path is noted with dashed rounded boxes with no fill. This path shows that since MRP treats everything as dependent then cumulative manufacturing and procurement cycles required for the MRP computations are simply too long to respond to actual demand. This forces the use of forecasted demand for the planning horizon which means the initial signal is in error by definition. The demand signals will change as the incorporation of actual demand or changes to forecast occur.  This triggers system nervousness which creates constantly changing signals or leads to distortive behaviors to compensate for the nervousness (weekly buckets and/or BOM flattening).

Figure 2 culminates with an effect of distortions to relevant materials. Of course, it is very difficult to have the “the right material at the needed time” if relevant information is distorted. But even if relevant information was not distorted and if demand was known, accurate and did not change, the effect that “the right material is not ready at needed time” would still exist. This is the result of the second path depicted by the shaded boxes to the right.  Since MRP treats everything as dependent, then all of the timing and quantity requirements in its plans are subject to those dependencies. Dependent networks always suffer performance erosion and the more assembly operations involved, the bigger the problem associated with simultaneous availability. Delays accumulate and gains never do.  In short, an MRP plan, even with perfect demand information, will only be realistic if everything goes EXACTLY according to plan in every activity.

This core problem of MRP has remained in place in large part because calculation dependency is the real power of the MRP tool. If dependency calculation was removed, then the true value of the MRP tool has also been removed. However, never does everything go as planned so this trait becomes the primary culprit in creating the transference and amplifications of variability to the flow of relevant information and materials.  Failing to deal with this trait and its effects will guarantee that system flow and return on investment performance will be subpar.

The solution to this hard coded trait is exceedingly simple, yet it is nearly impossible to implement and sustain in conventional MRP environments. It is like asking a fish to simply breathe air directly instead of extracting oxygen from water. The solution is known as “decoupling” and it is the cornerstone to the next generation of MRP called Demand Driven MRP (DDMRP).

Chad Smith is a co-founder of the Demand Driven Institute.

This article is reproduced with the author's permission.

For more information about how Demand Driven Material Requirements Planning can transform your business, contact Colin Seftel.








Copyright © 2016 PSQ